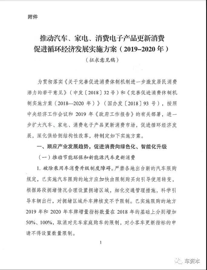
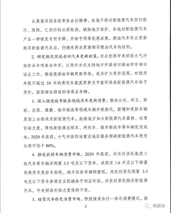
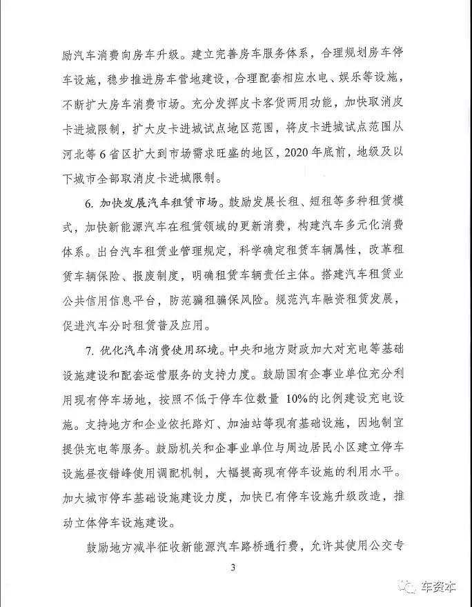
汽车板块大涨原因找到!传闻将出台新能源汽车消费刺激政策!




一位江苏零部件企业董秘对车资本表示,上述流传的文件对新能源汽车行业是利好,但未来的竞争格局会更加激烈,主要体现在以下几个方面:
1.品牌力:小众品牌的生存压力大; 2.成本控制能力:未来两年国家会退补,如果成本降不下来,那么企业的盈利能力和市场接受度将受到影响; 3.配套设施的建立:主要体现在使用的方便性。 4.车辆的性能保障和电池衰减的后顾之忧:要解决新能源车二手车的残值问题。
中部地区一家汽车行业上市公司指出,牌照即路权,而路权在中国的争夺是非常激烈的,从过去几年国家对此的立法工作可见一斑,因此,对于限牌城市牌照大幅扩容,是比较现实而可行的办法。此外,对于北上等限购城市,对无车家庭取消限购,这在民意和实际操作层面都面临较大困难。
另一家汽车类上市公司相关人士则认为,近几年中国车市进入换挡期,消费群体都还在观望,如果新能源汽车的质量、总体性价比能不断提升,那么未来新能源汽车会有爆发式的增长。
也有行业人士对政策是否能出台、出台后的实际力度表示怀疑。不过值得注意的是,车资本多方询问上市公司、券商和相关政府机构,截至发稿时,仍未能证实上述传闻的真实性。